Vers une topologie des concepts
Un article de Caverne des 1001 nuits.
Sommaire |
[modifier] L'aspect multidimensionnel des concepts
- Formalisation : le concept est une boule à n dimensions (voisinage).
- Les concepts dépendent des langues => la notion de voisinage.
[modifier] Formalisation des liens entre concepts
Introduction du deuxième type d'objets
[modifier] Difficultés de formalisation
- Règles qui peuvent être topologiques, mais aussi discrètes
- La non identité du concept avec lui-même => introduction des plans de raisonnements, espaces de projection
- La projection des liens entre concepts
- Généralités sur la réduction dimensionnelle
[modifier] Les lois d'échelles en concepts
- Les plans se projettent les uns sur les autres => simplification pour raisonnement ; parcours dans les liens d'inférence
- Le concept global n'est souvent connu que par la série de ses projections (phénomènes)
- Le concept est bâti par agrégation de projections différentes => généralisation dimensionnelle et perte de spécificité
- Un concept est composé d'autres concepts (discrets mais pouvant être vus comme des projections)
[modifier] En cours
[modifier] ℵ "est" un espace de Hilbert
- H espace engendré par P, base des nombres premiers (hormis 1).
- P est une famille orthonormale de H. P est libre.
- ∀ x dans H, ∃ (ki)i ∈ ℵ : x = ∏i ∈ ℵ piki.
De fait, ℵ est engendré par ∪i ∈ ℵPi (sous base avec les i premiers nombres premiers), alors que P engendre ℵ ∪ {∞} sachant que {∞} est insuffisant pour décrire les typologies de divergence des objets mathématiques générés par P et non éléments de ℵ.
[modifier] ℵ est un espace "fractal dimensionnel" ?
Tout n de ℵ peut être associé à un vecteur de composantes sur P.
On définit la fonction f1 :
- f1 : ℵ → ℵ∞,
- n → (n1, ..., nM, 0, 0, ...) tels que n = ∏i ∈ ℵPini.
f1 est la première transformation.
Cas particulier. n a M composantes sur P, ni. Chaque ni a Mi composantes sur P. Cela exhibe le problème de définition entre composante et vecteur. Nous sommes dans un espace qui est spécial, car les "scalaires" sont aussi des vecteurs du même espace. Donc l'algèbre linéaire ne s'applique pas vraiment. Cela montre aussi le problème de la "nature" de l'opérateur.
Soit un espace E. On a ∃! (ni) : n → (ni). n est un "arbre".
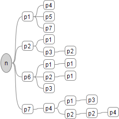
Exemple : n = 27.11.13 . 353.2 . 1322.32.5 . 17725.337, on peut représenter n de la façon suivante.
Soit P, la base des nombres premiers : p1 = 2, p2 = 3, p3 = 5, p4 = 7, p5 = 11, p6 = 13, p7 = 17, etc.
Conséquences :
- le "vecteur" de base est un cas particulier (arbre à une feuille) ;
- la "valeur" de n n'a pas d'importance en soi, l'arbre le définit de manière unique ; n peut être vu comme le "nom" de l'arbre ;
- l'arbre est fini pour tout élément de ℵ ;
- l'arbre peut être infini pour des éléments générés par P.
Toute opération sur les n de ℵ "pulvérise" la structure même de n d'où la difficulté de manipuler des nombres entiers avec les opérateurs + et x.
Exemples :
- 9 = 32 ; 9 + 1 = 10 = 2x5 (premier niveau)
- 222 x 2 = 222+1 = 25 (deuxième niveau).
- (222)10 = 222*10 =223x5 (troisième niveau, multiplication des exposants).
La structure d'un entier n'est donc pas robuste aux opérateurs sur ℵ.
What's next ?
- la notation non arborescente donne un tenseur binaire.
- opérateurs sur les arbres ? +, ., produit "vectoriel" ?
- conditions pour qu'un arbre garde des parties constantes.
- impact générique de certaines opérations sur les arbres (si il existe).
- représenter l'arbre comme un graphe et utiliser la théorie des graphes (pour prouver quoi ?).
[modifier] Formalisation
Soit C, l'espace des concepts. C est de dimension finie N.
Tout élément de C possède des "composantes" qui sont des "hyperformes".
Soit P, l'ensemble des espaces inclus dans C tels que dim(P) < N. On notera Pk, un élément de P de dimension k. Tout concept de C peut se projeter sur Pk.
Soit :
- c1 ∈ C ;
- c1 :


